初審編輯:魏鵬
責任編輯:石慧
大眾網9月15日訊 濟南老司機們要繃緊神經了,闖紅燈,機動車不禮讓斑馬線,分分鐘拍你沒商量!
進入6月以來,濟南交警嚴查交通違法提升交通文明的范圍擴大到機動車,對機動車不禮讓行人的查處進行得如火如荼。作為交通活動中的強勢一方,機動車應對行人和非機動車主動禮讓,對此,交通法也有明文規定。機動車行經人行橫道時,應當減速行駛;遇行人正在通過人行橫道,應當停車讓行;行經沒有交通信號的道路時,遇行人橫過馬路應當避讓。違反以上規定均為違法行為,要依據交通安全法給予記分罰款的處罰。
不過,由于取證困難,對于機動車不禮讓行人違法的整治在全國范圍內都是難題,因此引發的交通事故也屢屢發生。公安部交管局近期發布數據顯示,近3年全國共發生人行道交通事故1.4萬起,造成3898人死亡。其中,90%是由于機動車不避讓行人造成的。為此,公安部已部署各地重點圍繞不禮讓斑馬線等交通違法行為開啟集中整治。
基于此,濟南交警對于機動車不禮讓行人的查處越來越依賴于科技設備,不斷增加不禮讓行人抓拍設備。
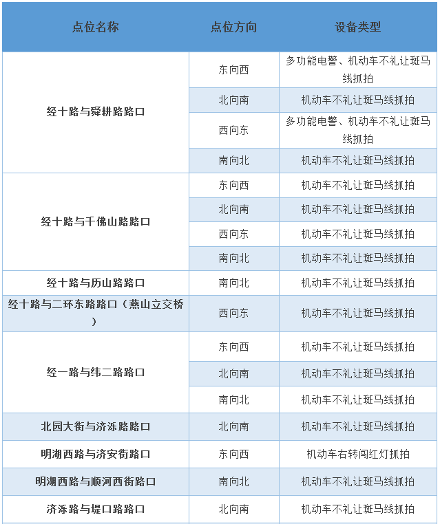
記者從濟南交警處獲悉,近日,濟南交警公布市區新增電警抓拍設備點位,市區20余路口,新增了34處抓拍設備,專門抓拍機動車不禮讓行人的違法行為。
根據《中華人民共和國道路交通安全法》第47條規定:機動車行經人行橫道時,應當減速行駛;遇行人正在通過人行橫道,應當停車讓行。違法者罰款50元、扣3分。不要試圖挑戰“電警”,雖然它不知道你的名字,但它“記性”特好,能準確記住你的車牌!
(大眾網據齊魯壹點、閃電新聞相關稿件綜合整理)
附:濟南市區電警設備點位調整


14日,好消息傳給濟南市民:濟南國際園博園將于2018年4月底前實現免費開放。這兩天剛好記者高空航拍了這個大園子,空中看看看看它有多美吧。自2009年9月23日建成開放以來,濟南園博園人氣一直不旺,少的時候一天不到百人入園。[詳細]
而文化工作者李慧瑩和自由職業者牟磊,則用相聲的形式展現了公益防拐工作的事跡,幽默詼諧的形式頗為引人入勝。據悉,除了報告、相聲、山東快書的形式外,宣講員們還充分利用自身優勢,制作了微視頻等展現形式,現場播放。[詳細]
幾年前,榮成曾發生這樣一幕:泰祥集團將400多噸、價值1000多萬元的速凍水餃,倒入自己挖掘的大坑里填埋了,在場許多員工為此心疼地流下眼淚!笆嘲采綎|”的獲得感,正在齊魯大地上不斷演變為老百姓的受益感、尊嚴感、幸福感、安全感和參與感。[詳細]
13日,濟南的最高氣溫來到了32℃,重新開啟夏季的“小高溫”模式。根據濟南市氣象臺的天氣預報,未來7天內濟南天氣晴朗,且午后將持續出現30℃以上“小高溫”。根據濟南市氣象臺發布的生活指數預報,13日濟南晨練指數為1,非常適宜室外晨練;曬衣指數為1,非常適宜室...[詳細]
近日,結合全國“質量月”活動,山東檢驗檢疫局在煙臺對近期全省口岸截獲的1402批次、1500公斤旅客攜帶、郵寄的禁止進境物實施集中銷毀!薄 z驗檢疫人員多次在截獲的食品、種子苗木、水果中發現致病性沙門氏菌、法國野燕麥、桔小實蠅等有害生物。[詳細]
趙新宇說,空載試運營預計將于11月20日結束,待各項運行指標達標后,將開始載客試運營,青島地鐵即將實現雙線換乘運營。記者獲悉,2號線東段將在年底前載客運行,屆時2號線可與3號線在五四廣場和李村站換乘,青島也將成為省內首個可實現軌道換乘的城市。[詳細]