初審編輯:
責任編輯:王云峰

用枯枝打造的多色覆蓋物

整裝待發的花車
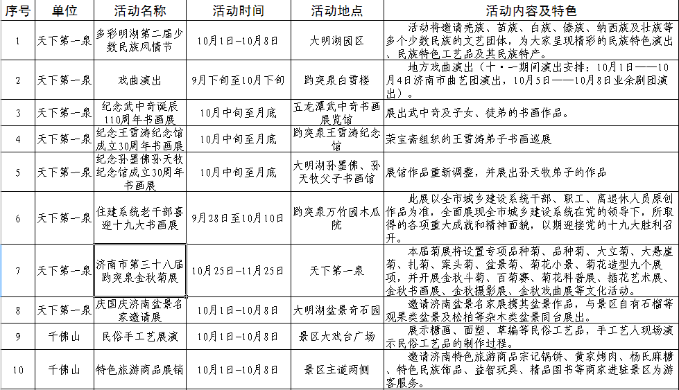
大眾網濟南9月29日訊 還有兩天,激動人心的十一小長假就要來了。這次小長假適逢“雙節”,長達八天的假期相信很多人都耐不住性子想要出去轉轉。29日,記者從濟南市園林局了解到,十一黃金周期間,濟南多家景區將推出以“金秋十月,暢游園林”為主題的“2017金秋園林游園會”,多達 30項的精彩紛呈的游園活動供市民游客選擇。
據悉,本次“金秋園林游園會”包含了濟南市區及周邊主要的9家公園景區,包括天下第一泉風景區、千佛山風景名勝區、動物園、泉城公園、植物園、中山公園、英雄山風景區、森林公園、花圃公園。
國慶節中秋節期間,天下第一泉風景區策劃了“多彩明湖第二屆少數民族風情節”;顒訉I造民族大團結、歡樂慶盛世的節日氛圍,邀請羌族、苗族、白族、傣族、納西族及壯族等多個少數民族,為大家呈現精彩的民族特色演出、民族特色工藝品及土特產,讓市民和游客與我國少數民族文化近距離接觸。
千佛山風景名勝區將舉辦“民俗手工藝展演”和“特色旅游商品展銷”,活動期間將現場展示糖畫、面塑、草編等民俗工藝品,手工藝人還將演示民俗工藝品的制作過程,讓游客加深對傳統民俗工藝的認知和了解;顒舆將邀請濟南特色旅游商品宗記鍋餅、黃家烤肉、楊氏麻糖、特色民族飾品、益智玩具、精品圖書等商家進駐景區為游客服務。
濟南動物園則策劃了“民俗盛裝花車巡游”、“泉城科普巡展活動”、“民俗歌舞專場表演”和“飼養員講故事”等精彩的活動,讓孩子和家長既能感受視覺沖擊,又能近距離的與動物互動,既能感受少數民族的特色文化,又能學習科普文化知識。
泉城公園將推出“社區園藝文化周”,期間將開展精品花卉展、花卉材料展、家庭園藝圖片展、花車巡游、少兒花匠評選、家庭陽臺花藝攝影展暨網絡評選等系列室內外活動。
濟南植物園將舉辦“國慶花展”和“植物科普”,其中國慶花展分別在香草園以藍花鼠尾草、硫華菊、百日草、波斯菊為主打造大面積花海,在月季園展出樹樁月季、品種月季、微型月季等共計60余種三萬余株月季;植物科普以知識問答和科普展板相結合的形式進行的植物科普展;以植物樹葉為依托進行的植物印跡活動;以竹園竹類品種和竹博館內豐富的竹類知識展示為內容的竹子科普展。
中山公園將舉辦“泰山石展”和“歐陽秉森書畫展”;英雄山風景區將舉辦第四屆“金秋紅歌演唱會”;森林公園將舉辦“歡慶國慶,喜迎十九大”群眾文藝演出;花圃公園將舉辦“金秋花卉水族展銷”和“金秋蘭花展”。
此外,各公園景區還將推出文藝演出、書畫科普、書畫展覽等多種活動,最大程度滿足市民游客的游園需求。
不僅十一黃金周期間,“雙節”過后,天高氣爽,秋意漸濃,正是聽泉賞菊的好時節。天下第一泉風景區還將推出以“盛世金秋,菊頌泉城”為主題的濟南市第三十八屆趵突泉金秋菊展。據了解,本屆趵突泉金秋菊展借助于園區內假山石、溪岸等自然景觀,精心設置的品種菊展區、大立菊展區等多種展示區,通過精湛的菊花造型工藝,使菊花與趵突泉美景相互交融。為烘托熱鬧氣氛,菊展還推出豐富的文化盛宴,如金秋斗菊、百菊賽、菊花科普展、插花藝術展、金秋書畫展、金秋攝影展、金秋戲曲展、文化演出等活動。
千佛山景區將于10月20日至29日舉辦第三十五屆“九月九”重陽山會,屆時將邀請戲曲藝術團、地方民間藝術表演團現場演出,并在上山主道兩側引進民間手工藝、地方土特產等展示展銷。
此外,濟南森林公園還將在10月下旬推出“2017濟南12小時超級馬拉松”活動,設12小時超級馬拉松和50公里超級馬拉松兩個競賽項目,凡20周歲以上、60周歲以下,無論男女,提供縣級以上醫院的體檢證明后,均可報名。(大眾網—山東24小時記者 于文婷)
附:2017金秋園林游園會活動匯總



” 在回國前一晚的送行宴上,看著桌上的美食,徐嘯靈光一閃:何不將異國的正宗美食搬到自己的家鄉。談及未來的打算,鄧欣坦言“很迷!保攩柤笆裁礃拥墓ぷ魇撬睦硐牍ぷ鲿r,鄧欣告訴記者:“不知道以后要做什么。[詳細]
今年5月份,在位于青島李滄白泥地公園的海水稻研發基地,第一代耐鹽堿水稻(俗稱“海水稻”)材料插秧,經過研發人員半年的精心護理,28日,終于在期盼中迎來了測產!敖Y合前期的調研和現場耐鹽堿水稻材料的表現,專家組挑選了4個品種進行評測,首先檢測灌溉用水的...[詳細]
9月27日,記者從萊榮高鐵項目啟動工作動員會議上獲悉,今年年底前,萊榮高鐵將完成項目可研報告編制報批工作,力爭2018年上半年開工重點工程。[詳細]
菏澤市鄆城縣潘渡鎮任屯村,在村里大多數的青壯年都選擇外出務工的時候,“80后”小伙王瑞森卻能彎下腰踏踏實實地務農,他打理著160余畝田地,種出了網紅地瓜,帶領著鄉親,走上了致富路。菏澤鄆城小伙王瑞森和他種植的地瓜。[詳細]
近日,濟南市反恐辦指導開發了“無證購票核驗系統”,未攜帶有效證件的旅客只需輸入身份證號,40秒內就能完成身份驗證,實現“刷臉”購票。記者了解到,目前該系統已在全市長途客運站點中投入使用。[詳細]
9月29日,在先師孔子誕辰之際,濟南市高新區紅黃藍幼兒園舉辦祭孔儀式,近300名幼兒和家長一起參加了祭孔儀式,儀式上,幼兒著傳統漢服,祭拜先師玉像、誦讀國學經典。莊嚴的儀式之后,孩子和老師還獻上了才藝表演。 [詳細]